We're here to help
Find out more about our work in Healthy ageing.
Explore
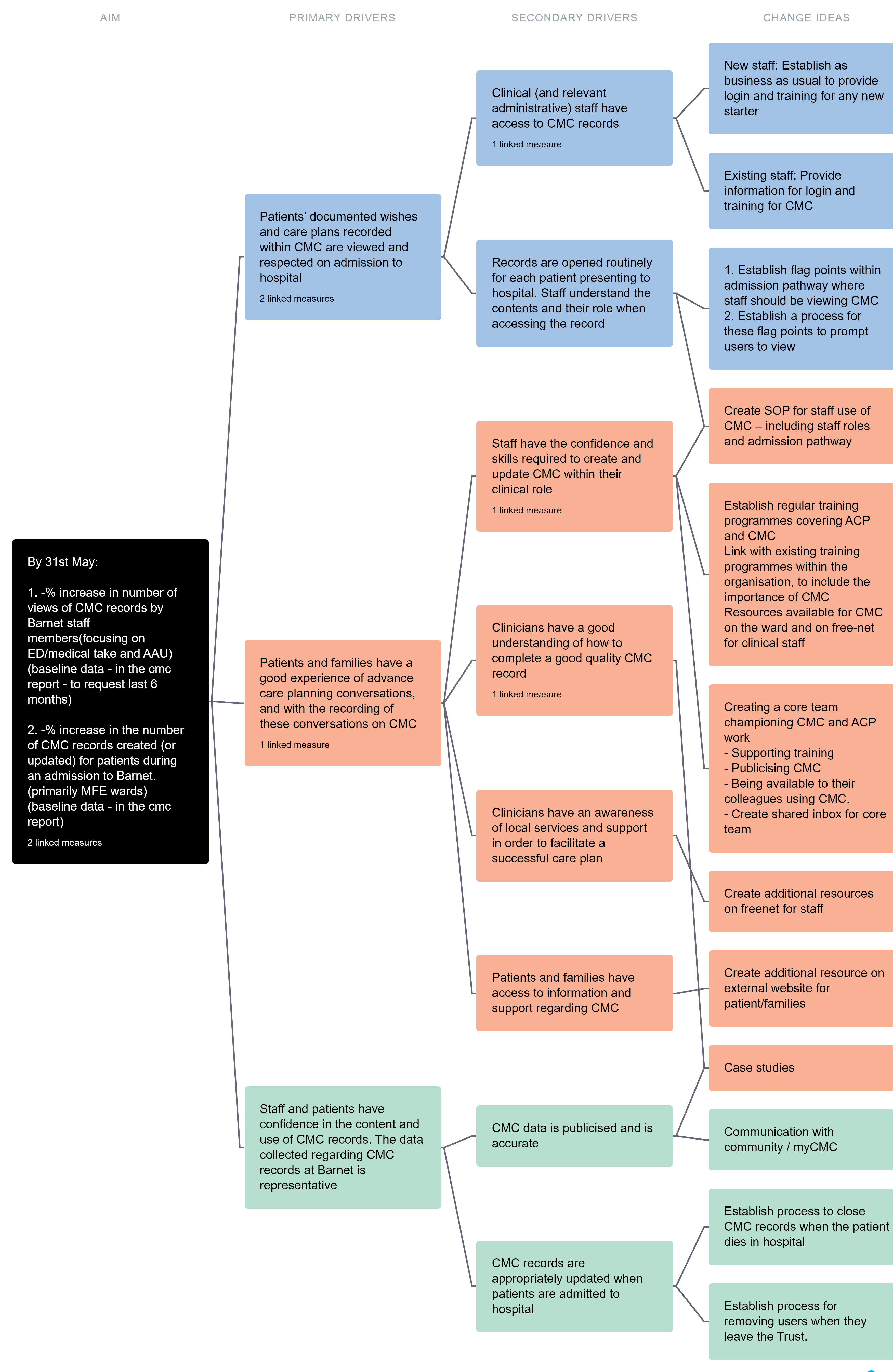
In July 2020, The Health Innovation Network (HIN) was commissioned to deliver a programme to increase use and quality of shared electronic advance/urgent care plans using Co-ordinate my Care (CMC). The programme concentrated on clinical engagement.
The HIN has supported eight accelerator projects, with at least one project in each ICS/STP area. These teams were already doing good work with CMC and the accelerator funding and support enabled them to be more ambitious. Although disrupted by the Covid-19 pandemic all projects have made good progress with one contributor saying.
“I have really valued the HIN's support on this project. The finances and your energy, enthusiasm and skill really helped get the project off the ground in a way that would not have been possible.”
More key outcomes and feedback are here.
A series of short video case studies have been produced that demonstrate the value to individual patients of having an advance / urgent care plans to the wider health and care system. In particular we hope that primary care teams will be reassured to see that the time they take developing these records is rewarded by their use in the acute care setting.
Each project team has produced a final poster to communicate what they did, how they did it and the results and conclusions that they have found.

The HIN also produced a poster summarising what we did and the key common factors that arose across the projects. We also highlighted a number of recommendations to help progress the adoption of urgent and advance care plans across London.
Please read the posters and look at the resources that have been shared by the project teams and consider if you can adopt any of the learning from this work to benefit your organisation.
You are welcome to take these materials and adapt them for use in your own organisations. As a courtesy we would ask that you please include a note on your materials saying that “This leaflet/diagram/poster has been adapted from one produced originally by [insert name of original organisation]".
Recordings of the sessions will be uploaded below after the conference.